教育
Medical education
一、培训基地简介
坐落于云帆往来、江汉朝宗之地的武汉市第一医院(武汉市中西医结合医院),是一所集医疗、教学、科研为一体的现代化综合性三级甲等医院,华中科技大学同济医学院附属武汉市中西医结合医院、第四临床学院,湖北中医药大学附属武汉市中西医结合医院,全国首批重点中西医结合医院,国家中西医协同“旗舰”医院试点项目建设单位,在国家三级公立医院绩效考校中排名中西医结合类别全国第六。近年来,医院先后获得全国抗击新冠肺炎疫情先进集体,省、市先进基层党组织,省、市五一劳动奖状,省、市文明单位,湖北省首批医保定点医疗机构示范点、老年友善医疗机构等多项荣誉称号。

医院始建于1927年,是湖北省成立最早的公立医院之一,初名“汉口市立医院”,1949年更名“武汉市第一医院”,1985年命名“武汉市中西医结合医院”。历经近百年风雨沧桑,医院形成了一院四区“1+1+2”空间布局,包括一个利济路主院区、一个盘龙城新院区,和盘龙康复医学中心、汉西血液透析中心两个特色专科诊疗中心,占地面积约350亩,医疗业务面积38万㎡,编制床位4260张,开放床位3616张,年诊疗量逾360万人次,年出院量逾14万人次。

专科齐全,百花争艳。医院道循“中医有品牌、西医有特色,中西医结合显优势”的发展理念,设有临床、医技科室51个,成功创建国家区域中医诊疗中心2个(皮肤病、脾胃病),国家卫生健康委授予的国家临床重点专科4个,国家中医优势专科7个,国家中医药管理局重点专科9个,湖北省临床重点专科40个,湖北省中医(中西医结合)重点专科15个,为19个省市级医疗质量控制中心挂靠单位,全院重点专科覆盖率100%,形成了医药护技产头并进、中西医并重的重点专科群。
名医荟萃,春华秋实。近年来,医院“高位嫁接”仝小林、廖万清、董家鸿、王陇德等院士团队,实施“三树成林”医学人才培养计划,设立湖北省博士后创新实践基地,为高质量发展提供坚实智力支撑。医院职工近4000名,卫生专业技术人员占比94%,高级专业技术人员421名,其中享受国务院特殊津贴专家16名,全国老中医药专家学术经验继承工作指导老师13名,省医学领军人才、省市突出贡献中青年、政府津贴专家35名,省市中医大师、名师、中青年知名中医15名,国家级学会(协会)主委、副主委9名,各级各类医学人才数百名。
技术精湛,设备先进。医院坚持内科治疗介入化、外科手术微创化、临床专科建设亚专业细分化、中西医结合技术品牌化、多学科诊疗联合化的“五化”发展方向,配备了华中首台浅层X射线放射治疗系统、全省公立医院首台超皮秒激光治疗仪、全球领先的第四代达芬奇手术机器人、直线加速器、生命感知3.0T磁共振、320排CT、双C臂血管造影机等大型高精尖医疗设备,拥有华中地区规模首屈一指的院内制剂中心。以中西医协向诊疗皮肤疑难病,卒中胸痛垂直救治链,CAR-T细胞免疫治疗,外科手术机器人辅助手术,脾胃中医外治,康复医学Bobath技术等特色诊疗技术和服务,得到老百姓广泛认可,享有良好口碑。
教研相长,众行致远。医院拥有国家中医药重点学科4个,湖北省中医药重点学科2个,是国家中医、西医住院医师规范化培训基地、临床药师培训基地,湖北省专科护士培训基地。现有博士研究生导师7名、硕士研究生导师143名,建有国家中医药分子生物三级实验室1个、二级实验室5个,皮肤感染和免疫湖北省重点实验室和8个省市级临床医学研究中心。近年来,承担各级各类科研项目1000余项,主持国家自然科学基金67项,省级科研项目200余项;发表中文核心期刊论文5100余篇,SCI论文500余篇;获得省、市级科技奖励64项次。
党建引领,文化聚力。医院始终坚持和加强党的全面领导,遵循公益性办院方向,大力弘扬“克难攻坚、永不言弃,医者为民、勇争第一”的“铜锣精神”,持续创建“江城最温暖医院”党建品牌和医疗服务品牌,围绕理念、技术、服务、管理“四项创新”,制定落实170条温暖服务举措,积极打造“三位一体”智慧医院,顺利通过国家电子病历五级评审、互联互通五级乙等测评、智慧服务三级评估,将以患者为中心的理念深深根植于医务人员心中,转化为日常点滴与行动自觉,以生动实践诠释了救死扶伤、大医精诚的医者情怀,赢得社会各界广泛赞誉。
迈向公立医院高质量发展新阶段,医院将牢记“中西汇一、精诚利济”的院训,朝着“五年重塑、十年跨越,打造全国中西医结合高地”的目标不忘初心、砥砺前行。
二、专业基地简介
武汉市第一医院为湖北省内最早开展住院医师规范化培训试点工作的医院之一,2014年获批为国家卫计委首批认证国家级住院医师规范化培训基地,荣获全国住院医师规范化培训“优秀住培基地负责人”、“优秀专业基地主任”和“优秀住院医师”等国家级住培荣誉称号。
现专业设置中涵盖了获批的15个国家级住院医师规范化培训专业基地,依次为内科、急诊科、皮肤科、神经内科、全科医学科、康复医学科、外科、泌尿外科、眼科、耳鼻咽喉科、麻醉科、放射科、超声医学科、口腔全科、重症医学科。
(一)疾病和技能操作种类齐全。医院年门(急)诊量逾300万人次,年出院量逾10万人次,年手术量约7万例,能满足住院医师规范化培训工作的需要。
(二)完善的教学设施及设备。培训基地不断创造条件,配备各类示教室40余个,期刊文献数字图书馆均向住院医师开放。同时,医院高度重视临床能力训练中心建设,盘龙康复院区按照OSCE考站标准设有临床实训中心,耗资近1000万元,中心建筑面积约为600㎡。

(三)优秀的师资带教队伍。住培带教老师653名,其中含博士研究生导师11名、硕士研究生导师112名、兼职教授64名。严格执行师资准入制度,坚持加强师资培训及师资队伍建设。2016年以来中国医师协会“优秀专业基地主任”“优秀住培带教老师”系列评选均榜上有名。

(四)丰富多彩的教学活动和业余文化生活。各专业基地除定期开展小讲课、病例讨论、教学查房等常规丰富多彩的教学活动外,另举办病例大赛、技能大赛以及提供外出交流学习机会。也同工会、团委等组织篮球比赛、拓展活动、心理辅导等业余文化生活。

(五)完善的保障体系。根据相关文件要求,培训基地与面向社会招收住院医师签订劳动合同,与其他类型住院医师签订培训协议,其中外单位委托培养住院医师的人事关系保留在原工作单位。培训基地为本单位、外单位委托培养和面向社会招收住院医师,按以下标准发放培训补助(不含全日制硕士专业研究生):
1.基本补助
社会学员培训总待遇为5520-6380元/月,培训期间取得执业医师资格证书学员的生活补贴部分将增长10%。
2.社会保险
按医院统一标准,由人事处为本单位和面向社会招收住院医师代扣代缴基本养老、基本医疗、失业、工伤和生育五项社会保险费。外单位委托培养住院医师的社会保险由派出单位承担。
3.紧缺专业补助
对面向社会招收的紧缺专业住院医师(外单位委托培养和面向社会招收住院医师)按以下标准给予紧缺专业补助:全科医学科、急诊科、麻醉科和重症医学科等紧缺专业6000元/人/年,均按年度进行考核合格后一次性发放。
4.其他补助
为住院医师免费提供医院工作服(含两套夏装和两套冬装),免费办理工作胸牌等相关配套保障。
除上述由培训基地统一提供的培训补助外,鼓励各培训科室可根据本科室特点和住院医师工作表现,对住院医师给予一定的补助或奖励。
5.相关保障
统一帮助符合国家执业医师报考条件学员在培训期间参加执业医师考试;取得执业医师资格的考生均可注册在我院。
6.学习资源
医院开展的各类学术讲座和继续教育项目,住培学员可免费参加;免费提供各专业书籍和住培教材的借阅学习,免费为学员开放医院电子图书馆资源;鼓励支持学员参加医院各类党建和文娱活动。
三、报名条件
本次为预报名,主要为正式招录做好前期准备。以下报名条件为2024年版,实际以我院2025年发布的住培正式招录简章为准。
(一)基本条件
1.具有中华人民共和国国籍(包括港澳台)。
2.专业要求:拟从事临床医疗工作的高等院校医学类专业(指临床医学类、口腔医学类)应届或往届毕业生。
3.学历要求:全日制本科及以上学历毕业生。
4.执业医师资格:符合国家临床、口腔类别执业医师资格考试报考资格,或已取得国家临床、口腔类别执业医师资格证书。
5.年龄要求:本科毕业生年龄不得超过28周岁(1997年1月1日以后出生);硕士毕业生年龄不得超过33周岁(1992年1月1日以后出生);博士生年龄不得超过40周岁(1985年1月1日以后出生)。
6.身体条件能够保障正常完成临床培训工作。

(二)申报专业要求
1.口腔医学专业毕业生,申报专业限定为口腔医学类专业。
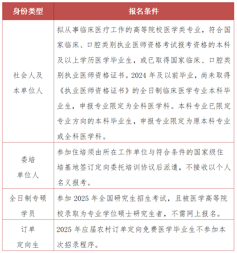
2.本科专业已限定专业方向的本科毕业生(如全科、麻醉、医学影像、耳鼻咽喉等),申报专业限定为原本科专业或全科医学科。
3.2024年及以前毕业,且尚未取得《执业医师资格证书》的临床医学专业本科毕业生,申报专业限定为全科医学科 (单位在职人员委托培训除外) 。
(三)特定类型人员补充要求
1.外单位委托培养住院医师(指各级各类医疗机构从事临床医疗工作的在岗人员,从事专业属于培训专业范围,尚未参加住院医师规范化培训,且尚未晋升中级技术职称者)参加住院医师规范化培训采取单位派遣制,须由所在工作单位与符合条件的国家级住培基地签订定向委托培训协议后派遣,不接收以个人名义报考。
2.参加2025年全国研究生招生考试,且被医学高等院校录取为专业学位硕士研究生者,不需网上报名,由各相关培训基地与医学高等院校协同管理,以“专硕研究生”类型录入并进行注册。
3.2025年应届农村订单定向免费医学毕业生不参加本次招录程序,按照就业协议所属地就近培训的原则,由省卫生健康委统一安排住培基地。
(四)有下列情况之一者,不予招录
1.已取得有关专业《住院医师规范化培训合格证书》的人员;
2.高校在读学术学位研究生;
3.已纳入国家住院医师规范化培训管理平台(参培过)的学员;
4.中医、中西医结合或检验医学技术(四年制)等不符合国家临床、口腔类别执业医师资格考试报考资格的人员;
5.其他不符合有关要求的人员。
(五)身份类型说明
1.本单位住院医师:培训基地(武汉市第一医院)人事处统一招聘的医师。
2.外单位委托培养住院医师:其他医疗机构(含协同单位)人事招聘或在职,委派参加住院医师规范化培训的医师。
3.面向社会招收住院医师:尚未签订单位或已经离职的应届或往届毕业生,以个人身份报名参加住院医师规范化培训。
4.全日制硕士专业研究生:也称“四证合一”,在专业学位硕士研究生培养期间,并轨参加住院医师规范化培训(在校全日制研究生身份)。
四、招录专业
武汉市第一医院2025年拟对外招生计划名额(含专硕)如下:

五、预报名方式
(一)填写预报名信息
微信扫描下图二维码,完成“武汉市第一医院住培(西医)2025年招录预报名”问卷。
(二)加入招录交流群
招录QQ群:973403746;975104418;976699218(二维码如下图)申请加入时,需注明“报考专业+姓名”方能通过申请。


联系人:李老师 027-85332289
地址:武汉市中山大道215号武汉市中西医结合医院(武汉市第一医院)教学办公室
?
武汉市第一医院
武汉市中西医结合医院
2025年3月18日